Welcome to Hexo! This is your very first post. Check documentation for more info. If you get any problems when using Hexo, you can find the answer in troubleshooting or you can ask me on GitHub.
猫狗识别
动态规划
我觉得动态规划主要有两点:
tensorflow图像识别
实现搜索词补全功能
百度搜索栏下方的提示效果如下:
实现路线:
python+django搭建web
模拟微信抢红包
1 | package qianghongbao; |
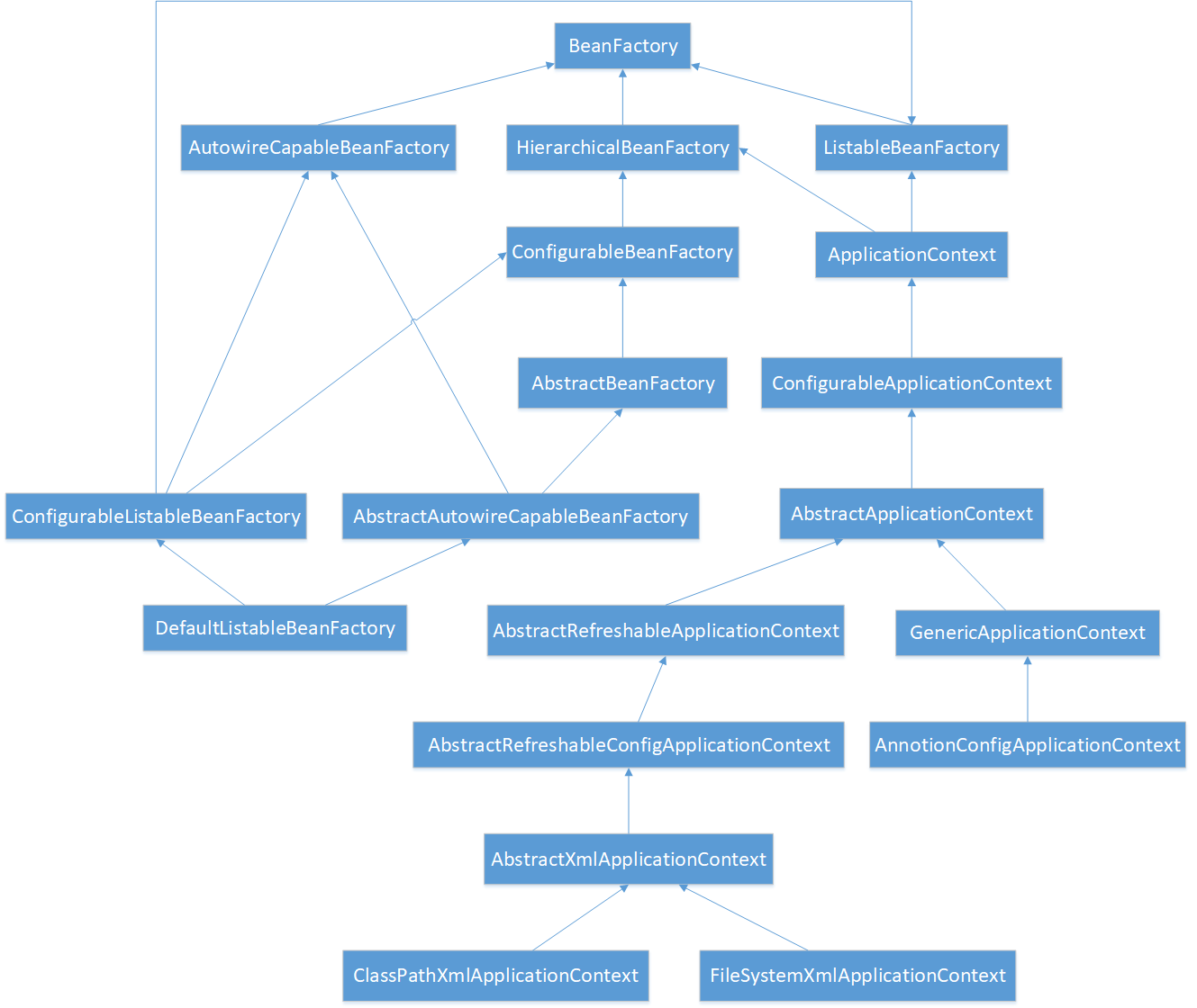
Spring源码分析——BeanFactory体系

**以下内容转载自:***
/**
java数组的复制与填充
1 | public static void main(String[] args) { |
神奇的位运算
1.x = x&(x-1)